首页
亚搏体育
亚搏盘口
亚搏滚球
让球盘
胜负盘
2026世界杯
亚搏app下载
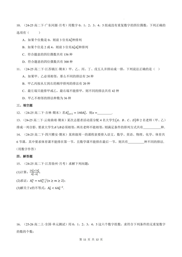
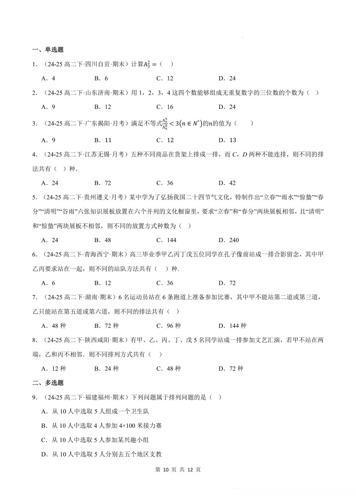
亚搏 胪列与胪列数(九大题型+念念维导图+学问梳理+课后功课)
发布日期:2026-02-14 22:38 点击次数:169
{jz:field.toptypename/}
眷注,私信获得完好版导学案,
OD体育app
亚搏app
谢谢!
上一篇:
亚搏app登录 演完《太平年》演《成何体统》,她女生男相牝牡莫辨,又帅又好意思
下一篇:
亚搏app下载 继微软后, 亚马逊成第二家跌入熊市的“七巨头”, 下一个或是这家
热点资讯
亚搏app下载 日本对华半导体制裁多年, 触及简直一齐限制, 外媒: 远媲好意思
亚搏app下载 半场-廖锦涛预备+补射破门刘浩帆进球被吹 大连英博暂1-0浙江
亚搏app下载 加纳乔:我在切尔西过得很安宁 这让我十分旺盛
亚搏app下载 中俄动作齐很快, 审判已启动, 高市被催下台, 特朗普也问责日本
亚搏app下载 8GB显卡春天来了!Intel新手艺显存占用暴降18倍
推荐资讯
亚搏app下载 日本对华半导体制裁多年, 触及简直一齐限制, 外媒: 远媲好意思
亚搏app下载 半场-廖锦涛预备+补射破门刘浩帆进球被吹 大连英博暂1-0浙江
亚搏app下载 加纳乔:我在切尔西过得很安宁 这让我十分旺盛
亚搏app下载 中俄动作齐很快, 审判已启动, 高市被催下台, 特朗普也问责日本
亚搏app下载 8GB显卡春天来了!Intel新手艺显存占用暴降18倍